КИТ ЗАРЯДНО УСТРОЙСТВО КОНТРОЛЕР BMS LI-ION БАТЕРИИ ПАКЕТИ 7S 25.9V/29.4V 30A С ТЕМПЕРАТУРЕН СЕНЗОР

| Изображенията са с илюстративна цел. Дизайнът може да варира, без това да влияе на функционалността. |
- Вид: Зарядно Li-ion батерии
- ЗАХРАНВАНИЯ И ЗАРЯДНИ
Информация
BMS контролер, защитна платка 7S за Li-ion Li-pol батерия 25.9V/29.4V 30A 18650 с NTC температурен сензор
Платка за контрол на заряд/разряд, презаряд/преразряд на Li-ion Li-pol батерия/ пакет от батерии
• Предназначена за Li-Ion(литиево-йонни) или Li-Pol(литиево-полимерни) батерии или пакeти от такива батерии.
• Предпазва батериите от прекомерно разреждане – платката ще спре разряда на отделната клетка или пакет от батерии при достигане на определено напрежение. Обикновено това напрежение е 3V на клетка.
• Предпазва батериите от прекомерно презареждане при заряд – платката ще спре заряда на отделната клетка или пакет от батерии при достигане на определено напрежение. Обикновено това напрежение е ~4.2V на клетка.
• Балансира(изравнява) напрежението на отделните клетки(батерии) в пакета. Това осигурява стабилност на клетките в пакета и равномерното им зареждане
• Температурна защита. Включва NTC мониторинг на температурата с прекъсване на зареждане/ разреждане на батерията или пакет от батерии при прегряване, прекомерно затопляне на пакета при 50/70 ℃.
• Приложение на BMS платката : батерии за електровелосипеди, електрически тротинетки, електрически скутери, батерии за електроинструменти, батерии за прахосмукачки, епилатори, преносими инструменти и батерии, батерии за медицинско оборудване, соларни батерии, инвертори, електрически мотори, електрически коли, почти всякакви видове батерии и пакети от батерии
Спецификации:
Поддържан тип клетки: Li-ion / Li-pol
Подходяща за: Батерии тип 14500, 18650, 21700, 26650 и други
Последователно свързани клетки: 7S (седем клетки)
Зарядно напрежение: 25.9V – 29.4V
Макс. ток на зареждане: 30А
Защита от презареждане: прекъсване при: 4.275V
Защита от разряд: прекъсване при: 2.5V
Ток на покой: < 10uA
Функция баланс: да
Термосензор: Да NTC
Защита от превишаване на температурата при зареждане: 50°С
Защита от превишаване на температурата при разреждане: 70°С
Водозащитена: не
Температурен диапазон: -40C ~ 50C
Размери: 62,5 x 23 х 5 mm
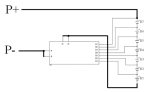
B+: Положителен полюс на батерията
B-: Отрицателен полюс на батерията
P+: Положителен извод заряд/разряд
P-: Отрицателен извод заряд/разряд
BMS платката за Li-ion Li-pol батерии не е зарядно устройство! Тя контролира, балансира и предпазва батерията или пакета.
За зареждането на Li-ion Li-pol батерии или пакет батерии ползвайте зарядно устройство предназначено само за такъв тип батерии.
Неподходящото зарядно устройство може да повреди напълно или увреди BMS платката.
Не ползвайте адаптер – може да повреди напълно или увреди BMS платката. Адаптерът не е зарядно устройство!